当前位置:首页游戏休闲游戏像素星舰(Pixel Starships) 安卓版
像素星舰(Pixel Starships)  安卓版

90%

10%

像素星舰(Pixel Starships) 安卓版

游戏类型

休闲游戏

游戏大小

200.19MB

更新时间

2025-10-26 10:56:04

游戏版本

v0.999.36 安卓版

隐私说明

点击查看

游戏权限

点击查看

MD5值

73fa352d436bff0c954c2aa5ce310bcd

系统要求

Android

游戏排行榜单

+

同类游戏

更多

热门游戏

更多

游戏介绍

像素星舰,一款集实时策略、飞船建造与社交互动于一身的像素风太空沙盒游戏。在这,你可不只是舰长,更是星际方舟的首席设计师。从无到有,亲自规划并打造专属飞船,招募、管理船员,于浩瀚又危机四伏的宇宙里探索、交易,还能与其他玩家的星舰展开较量,谱写独属于你的银河传奇。超时空星舰内,多样外交玩法与海量建造策略内容等你体验,游戏过程充实感满满!

游戏介绍

像素星舰2025最新版本,是一款极具经典魅力的星舰模拟管理佳作,它还有个别称叫超时空星舰。该游戏以像素画风为特色,设定在未来背景之下,搭配丰富多样的星舰战机与激昂热血的背景音乐,为玩家营造出极为独特的游戏体验。 在游戏里,玩家将化身指挥官,全面负责飞船建造以及星际战斗等诸多方面的事务。对战阶段,玩家能够打造独一无二的专属飞船,与其他种族、外星人或是帮派玩家展开激烈交锋。而在和平时期,玩家则可开展外交、贸易与探索活动,去挖掘宇宙中隐匿的史诗级武器!

像素星舰最新版本初期房间选择和布局

在此,我们会碰到游戏给我们设下的另一个陷阱:过早地开放了引擎房间,还引导新手优先升级采矿室与采油室。为便于新手查询,我将按房间逐一讲解缘由。

采矿室/采油室:【除非你有多余的空间,否则丢进仓库】

采矿室和采油室,在游戏初期每小时仅提供约300左右的资源,即0.3k每小时。而一次正常的玩家对战提供的资源至少在1k~10k以上。与其投入资源升级该类房间,不如随手进行一次玩家对战。当然如果你有多余的空间,可以摆放此类房间,否则丢进仓库即可。游戏很后期的专门榨汁做药的小号船会需要该装置,但那也是11级船左右的事情了,这里就不做赘述。

引擎:【等级低加成少,耗电占空间,10级前丢进仓库】

引擎的作用是闪避对方导弹、黑超武、海盗飞机、火鹰飞机的攻击。该设施极度依赖房间等级和船员加成,且需要持续供电。(想要100%闪避需要2个满级引擎满电+总共200工程的工程人站桩)在前期基本没有此类威胁且敌方

导弹室因为同样的原因装载较慢时,持续供电除了占用电力和空间外,并没有太多的作用。

顶级工程人示例

舰桥:【进攻想要逃跑才有用,而且是概率逃跑,没空间可以丢进仓库】

舰桥在你防守时和正常进攻时没有用处,如果你想要逃跑,逃跑概率计算公式为(你的逃跑值)/(你的逃跑值+敌方的逃跑值)。逃跑值吃导航船员加成,前期船血量低,回血速度并不慢,沉了也就沉了,并不是太需要舰桥的辅助。有空间可以携带,没空间丢进仓库。

指挥室:【指挥室放进仓库ai也可以正常运转,空间如果不够平常丢仓库】

4级船后会提供指挥室来设置船员和房间ai,指挥室在仓库里,ai也会正常运作。所以对于空间不足的玩家来说,直接丢进仓库,需要时拿出来设置ai即可。

与引擎类似的还有后续的几个房间

机库:【等级低,科技低,吃导航人加成,大量占用电力,飞机飞得慢伤害低,10级前不用考虑除非补伤害】

防空:【对面飞机装载慢,强度低,10级前先丢仓库】也是因为在前期,房间等级低,科技等级低,相关威胁小,并不需要摆在船上占空间占电。

雷达:【原因与防空类似,10级前不需要考虑】

接下来我们聊聊布局,首先要明白一点

护甲和信号灯会为与之接触的房间提供减伤

10级前的布局和贴甲只需要遵循一个原则即可

重点房间2层甲,血少房间多贴甲,血多房间少贴甲,非战斗房间不贴甲

以4级船为例

护盾和粽子房(一种特殊的机器人房,端午节售卖,日常商店随机出售)作为前期的重点房间,提供2层甲作为防护

矿炮、机炮血量较少,特别容易挨打被开窗,所以提供相对多的护甲保护

电力、导弹室血量较多可以少贴甲,甚至贴信号灯

在这个基础上,提高护甲的利用率,最大化利用空间即可,10级前的布局并没有太多别的讲究。

像素星舰最新版本船员的选择和技巧

1、第一次用绿票抽取船员必定出5星。所以抽便宜的那个即可

2、船员越多,所有选项的抽取船员都会越贵。所以一般3星以下垃圾船员直接丢掉即可

3、绝大多数3、4、5星船员都用不到后面,只是作为合成7星的材料,起过渡作用。(属性低,训练上限低)

所以不需要投入太大精力财力去购买腿部、头部类的科技、武器、攻击、导航装备。7星没有类似装备槽位的船员,或相关船员不常用。

且评定一个5星船员的好坏,主要通过查询合成表看看是不是你要合的7星角色的材料。和强度关系不大,因为强度都很普通。

这里推荐4名强度媲美7星的船员,如果抽到可以重点培养,能够陪你到全船25个7星船员还有资本留在船上。

值得一提这4名都是4星船员,且很多好用的船员也是4星船员

1、圣堂武士

拥有4.8基础攻击的顶级打手,训练80点攻击后裸面板可以达到8.6攻击。不论前期后期,有无装备支撑,都是媲美7星船员的顶级打手

2、休

便宜好练的百速人,训练度上限100,装备部位为手和胸,装备泛用性高且非常便宜,百速的训练要求也不高。可以一直用到全船7星船员再考虑替换

3、神秘球

属性极度爆表,也是游戏里最强的冰冻科技人,训练度上限100,看属性你甚至看不出这货是4星

4、尖端

现在泛用性最高的7星船员联合执政官的青春版,用来凑格雷buff用,基本上后期炮舰人手一个。

至于其他船员,训练一下最强属性,拿着随便用用即可。10级后解锁科技可以开始合成船员,前期船员基本都是作为合成材料存在。

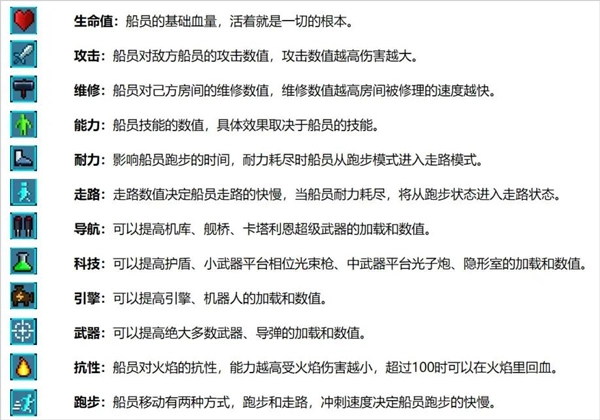
船员属性介绍

你可以在像素星舰的船员档案看到船员的属性,不同的属性代表船员不同的能力值,通过将船员放置到健身房或学院进行训练,可以增加属性值。下图的绿色数字既通过训练获得。

不同的能力可以对房间产生不同的效果,训练哪个属性?指示船员修复还是进攻?设置怎样的AI指令?船员匹配哪个房间更优,是你需要深度研究的问题!

属性介绍:

船员装备:

你可以为船员穿上装备,装备可极大增强船员的属性。

装备包含头盔、护甲、饰品、腿甲、武器,目前几乎所有船员只能穿两件装备,不同的船员的可装备位置是不同的哦。

只有船长可穿满5件装备,其中也是只有船长才能装备宠物。

你可以通过材料合成或购买获得装备。

像素星舰小编测评

1、游戏可以解锁各种战舰。不同的战舰有不同的能力,玩家可以根据自己的需求解锁升级。

2、游戏拥有一个庞大的宇宙,玩家可以随意探索,不断发现各种星球来探索太空中的秘密。

3、留意战舰各类能源的配置情况,借助对飞船建造的管理以及船员的招募,提升自身实力,在宇宙中与众多玩家或是结盟,或是展开对战。

游戏截图

像素星舰(Pixel Starships)  安卓版1
像素星舰(Pixel Starships)  安卓版2
像素星舰(Pixel Starships)  安卓版3
像素星舰(Pixel Starships)  安卓版4
像素星舰(Pixel Starships)  安卓版5